Miêu tả:
- Các sản phẩm dòng STR-Y6700 là IC nguồn dùng cho nguồn cấp nguồn chế độ chuyển mạch gần như cộng hưởng (QR), kết hợp MOSFET nguồn và IC điều khiển. Sản phẩm đạt được hiệu quả cao và hệ thống tiếng ồn thấp, bằng cách tự động chuyển đổi hoạt động Auto-Standby trong điều kiện tải nhẹ, hoạt động QR và hoạt động Bottom-Skip QR trong hoạt động bình thường. Sản phẩm dễ dàng đạt được hệ thống cung cấp điện hiệu suất cao với ít thành phần bên ngoài.
Đặc trưng và thông số kỹ thuật
- Điều khiển nhiều chế độ
Hoạt động tối ưu tùy thuộc vào điều kiện tải được thay đổi tự động và đạt được hiệu quả hoạt động cao trên toàn bộ phạm vi tải. - Chế độ hoạt động
Tải bình thường ————————- Chế độ cộng hưởng gần như.
Tải trung bình đến nhẹ ————- Một chế độ bỏ qua dưới cùng.
Tải nhẹ ————————– Chế độ dao động liên tục (Chức năng chờ tự động). - Không tải tiêu thụ điện năng: PIN <30 mW (100VAC), PIN <50 mW (230VAC).
- Bảo vệ: quá dòng, quá tải, quá áp và bảo vệ ngắt nhiệt.
Ứng dụng
- Thiết bị tự động hoá văn phòng.
- Thiết bị công nghiệp.
Sơ đồ chân

Cấu tạo Y6763

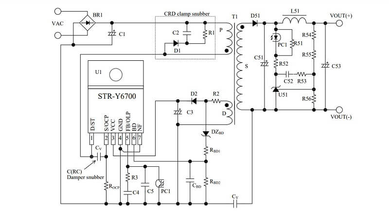
Mạch ứng dụng tiêu biểu

Kích thước Y6763
