1. Miêu tả sản phẩm TOP244YN
TOP244YN là IC nguồn xung thuộc dòng TOPSwitch-II do Power Integrations sản xuất.
-
Tích hợp MOSFET công suất cao áp (700 V) + mạch điều khiển PWM + dao động + khởi động + bảo vệ.
-
Được thiết kế cho nguồn flyback, buck, forward công suất trung bình.
-
Dòng YN = vỏ TO-220 (cắm, có tản nhiệt), chịu dòng cao hơn so với dòng PN (DIP nhựa).

2. Thông số kỹ thuật chính của IC TOP244YN
-
Điện áp Drain tối đa: 700 V
-
Dòng Drain RMS: ~4 A
-
Công suất đầu ra điển hình:
-
70 W (nguồn hở, không quạt)
-
150 W (nguồn có quạt, tản nhiệt tốt)
-
-
Tần số dao động: ~100 kHz (nội)
-
Điện áp giới hạn chân Control: 5.6 V
-
Nhiệt độ hoạt động: -40 … +150 °C
3. Cấu tạo bên trong của IC TOP244YN
-
MOSFET công suất nội (D–S, 700 V).
-
Mạch dao động PWM ổn định tần số.
-
Khởi động trực tiếp từ cao áp, không cần điện trở mồi.
-
Mạch hồi tiếp: nhận tín hiệu qua opto hoặc RC.
-
Các bảo vệ tích hợp: quá áp, quá dòng, quá nhiệt, tự khởi động lại (auto-restart).
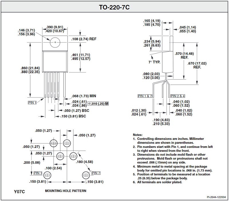
4. Đóng gói – kích thước TOP244YN
-
Vỏ: TO-220-7C (YN).
-
Kích thước TO-220 chuẩn:
-
Dài: ~10.16 mm
-
Rộng: ~4.7 mm
-
Cao (tính cả chân): ~15–16 mm
-
Khoảng cách chân: 2.54 mm
-
5. Chức năng chân TOP244YN
| Chân | Tên | Chức năng |
|---|---|---|
| 1 | DRAIN (D) | Chân Drain của MOSFET công suất, lấy dòng khởi động nội bộ (start-up bias current) và là điểm cảm biến dòng (internal current limit sense) |
| 2 | CONTROL (C) | Đầu vào error amplifier và feedback để điều khiển duty cycle. Kết nối tụ bypass, auto-restart, và tụ bù (compensation capacitor) |
| 3 | LINE-SENSE (L) (chỉ Y, R, F package) | Phát hiện quá áp (OV), thấp áp (UV), line feed-forward, Remote ON/OFF, đồng bộ hóa. Nối SOURCE → vô hiệu hóa |
| 4 | EXTERNAL CURRENT LIMIT (X) (chỉ Y, R, F package) | Điều chỉnh giới hạn dòng ngoài, Remote ON/OFF, đồng bộ. Nối SOURCE → vô hiệu hóa |
| 5 | MULTI-FUNCTION (M) (chỉ P, G package) | Kết hợp chức năng L + X: OV, UV, line feed-forward, external current limit, Remote ON/OFF, đồng bộ. Nối SOURCE → IC hoạt động 3 chân đơn giản (D, C, S) |
| 6 | FREQUENCY (F) (chỉ Y, R, F package) | Chọn tần số chuyển mạch: 132 kHz nếu nối SOURCE; 66 kHz nếu nối CONTROL. P/G package tần số cố định 132 kHz |
| 7 | SOURCE (S) | Chân Source của MOSFET, mass sơ cấp, điểm tham chiếu cho các chân khác |

6. Chức năng của IC TOP244YN
-
Biến đổi điện áp AC → DC trong các nguồn xung flyback.
-
Ổn định điện áp ra nhờ điều khiển PWM.
-
Bảo vệ toàn diện cho thiết bị nguồn.
7. Ứng dụng của TOP244YN
-
Adapter nguồn AC-DC công suất 70–150 W.
-
Nguồn trong TV, DVD, monitor CRT/LCD.
-
Thiết bị viễn thông, camera, modem, router.
-
Nguồn phụ trong biến tần, UPS, PLC công nghiệp.
8. Cách kiểm tra bằng đồng hồ kim
🔎 Mục đích: phát hiện chập MOSFET hoặc lỗi mạch Control.
-
Chọn thang x1k hoặc x10k.
-
Đo Drain – Source (D ↔ S):
-
Bình thường: không dẫn.
-
Nếu kim lên 0 Ω → MOSFET chập → IC hỏng.
-
-
Đo Control – Source (C ↔ S):
-
Kim nhích lên rồi tụt (do tụ nội nạp).
-
Nếu luôn 0 Ω hoặc ∞ → hỏng.
-
-
Đo Drain – Control (D ↔ C):
-
Bình thường: không dẫn.
-
Nếu kim lên thấp → IC chết.
-
Xem thêm: tham khảo các loại IC khác tại đây











