Giới thiệu
– Mô-đun nguồn thông minh Mitsubishi là mô-đun cơ sở biệt lập được thiết kế cho các ứng dụng chuyển đổi nguồn hoạt động ở tần số đến 20kHz. Các mạch điều khiển tích hợp cung cấp khả năng bảo vệ và truyền động cổng tối ưu cho IGBT.
Đặc trưng
– Bảo vệ : Ngắn mạch, quá dòng, quá nhiệt, điện áp thấp.
– Tuân thủ quy định an toàn RoHS.
– Tốc độ chuyển mạch nhanh.
Ứng dụng
– Biến tần.
– UPS.
– Điều khiển chuyển động / Servo.
– Nguồn cung cấp.
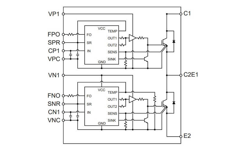
Cấu tạo PM100DSA120-1

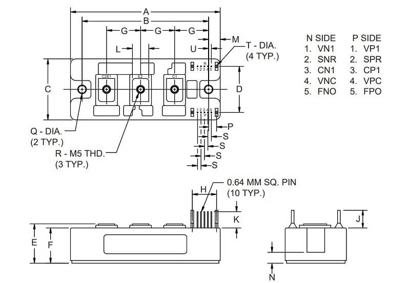
Kích thước PM100DSA120-1


Bảng thông số PM100DSA120-1
















