1. Miêu tả sản phẩm
TOP245YN là IC nguồn xung thuộc họ TOPSwitch-II của Power Integrations.
-
Tích hợp MOSFET công suất cao áp (700 V) với mạch dao động PWM và các bảo vệ nội.
-
Phiên bản YN = vỏ TO-220-7C (cắm, có tản nhiệt), chịu dòng cao hơn dòng PN (DIP).
-
Nằm ở phân khúc công suất trung bình – cao trong họ TOPSwitch-II.

2. Thông số kỹ thuật của IC TOP245YN
-
Điện áp Drain tối đa: 700 V
-
Dòng Drain RMS: ~4.8 A
-
Công suất đầu ra điển hình:
-
~85 W (nguồn hở, không quạt)
-
~180 W (nguồn có quạt, tản nhiệt tốt)
-
-
Tần số dao động nội: ~100 kHz
-
Điện áp giới hạn chân Control (C): ~5.6 V (có clamp bảo vệ)
-
Nhiệt độ hoạt động: -40 … +150 °C

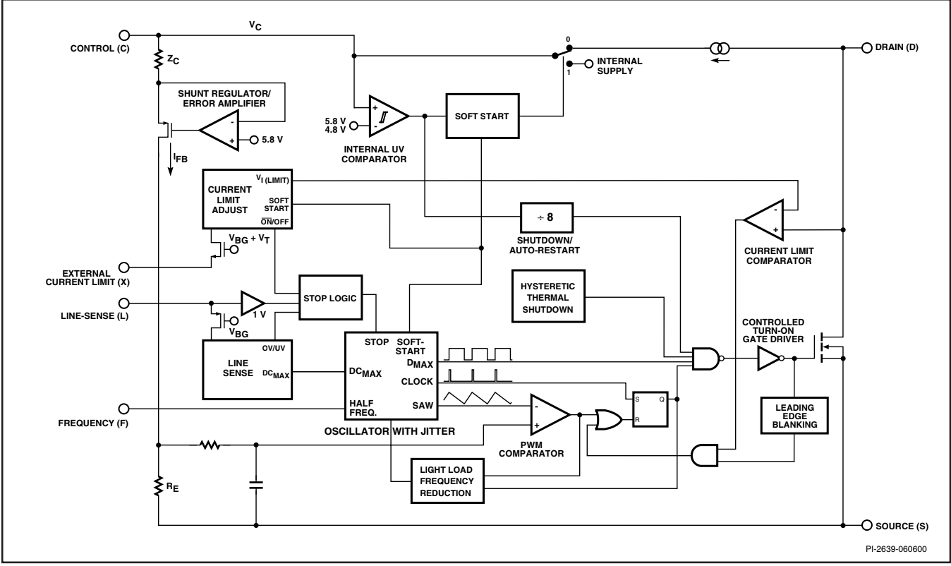
3. Cấu tạo bên trong của IC TOP245YN
-
MOSFET công suất 700 V tích hợp.
-
Mạch dao động PWM nội.
-
Khởi động trực tiếp từ cao áp, không cần điện trở mồi.
-
Mạch hồi tiếp qua chân Control (thường dùng opto).
-
Bảo vệ tích hợp: quá áp, quá dòng, quá nhiệt, auto-restart.
4. Đóng gói – kích thước của IC TOP245YN
-
Vỏ: TO-220-7C (YN).
-
Kích thước TO-220 chuẩn:
-
Dài: ~10.16 mm
-
Rộng: ~4.7 mm
-
Cao (kể cả chân): ~15–16 mm
-
Khoảng cách chân: 2.54 mm
-
-
Chân Tên Pin Chức năng 1 CONTROL (C) Đầu vào mạch khuếch đại lỗi và feedback để điều khiển duty cycle; kết nối tụ bù, tụ bypass và auto-restart. 2 LINE-SENSE (L) Nhận tín hiệu OV/UV, line feed-forward, remote ON/OFF và đồng bộ hóa. 3 EXTERNAL CURRENT LIMIT (X) Nhận tín hiệu điều chỉnh giới hạn dòng ngoài, remote ON/OFF, đồng bộ hóa. 4 SOURCE (S) Nguồn return của MOSFET; tham chiếu chung cho mạch sơ cấp. 5 FREQUENCY (F) Chọn tần số chuyển mạch: 132 kHz nếu nối với SOURCE, 66 kHz nếu nối với CONTROL pin. 6 DRAIN (D) Drain của MOSFET công suất cao; đầu ra cao áp; điểm cảm biến giới hạn dòng.
5. Chức năng của IC TOP245YN
-
Chuyển đổi AC-DC trong cấu hình nguồn flyback, forward, buck.
-
Ổn định điện áp ra bằng PWM.
-
Giảm số linh kiện ngoài, tăng độ tin cậy.
6. Ứng dụng của IC TOP245YN
-
Adapter công suất 85–180 W.
-
Nguồn TV, màn hình LCD/CRT, đầu DVD.
-
Nguồn phụ trong UPS, PLC, biến tần.
-
Thiết bị viễn thông, camera, router.
7. Cách kiểm tra IC TOP245YN
🔎 Kiểm tra nhanh để phát hiện chập MOSFET hoặc hỏng mạch Control.
-
Chọn thang x1k hoặc x10k.
-
Đo Drain – Source (D ↔ S):
-
Bình thường: không dẫn.
-
Nếu kim lên 0 Ω → MOSFET chập → IC hỏng.
-
-
Đo Control – Source (C ↔ S):
-
Kim nhích lên rồi tụt (tụ nội nạp/xả).
-
Nếu luôn 0 Ω hoặc ∞ → hỏng.
-
-
Đo Drain – Control (D ↔ C):
-
Bình thường: không dẫn.
-
Nếu kim lên → IC lỗi.
-
Xem thêm: Nhiều sản phẩm IC nguồn khác tại đây













