1. Giới thiệu IC TOP233Y
TOP233Y là IC nguồn thuộc dòng TOPSwitch-GX của Power Integrations, thế hệ nâng cấp từ TOPSwitch-II.
IC tích hợp MOSFET công suất cao áp (700 V) cùng mạch điều khiển PWM, cho phép thiết kế nguồn xung gọn nhẹ, hiệu suất cao, ít linh kiện ngoài.
Đặc điểm nổi bật:
-
Tần số hoạt động 66 kHz hoặc 132 kHz (chọn qua chân F).
-
MOSFET tích hợp công suất trung bình.
-
Giới hạn dòng điều chỉnh linh hoạt qua chân MULTI-FUNCTION (X).
-
Có soft-start, auto-restart, chế độ tiết kiệm điện khi không tải.
-
Bảo vệ quá áp, quá dòng, quá nhiệt.
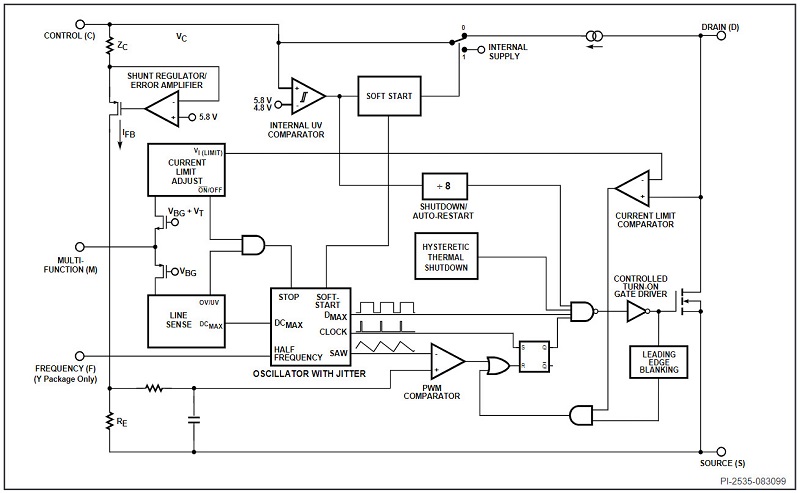
2. Cấu tạo của IC TOP233Y
TOP233Y gồm các khối chính:
-
MOSFET cao áp 700 V.
-
Mạch dao động nội 66 kHz hoặc 132 kHz.
-
Khối PWM controller với hồi tiếp qua opto.
-
Khối giới hạn dòng & bật/tắt (X pin).
-
Nguồn khởi động nội từ Drain.
-
Mạch bảo vệ: OVP, OCP, OTP, Auto-restart.
3. Thông số kỹ thuật của IC TOP233Y (Typical – TOP233Y)
-
Điện áp Drain tối đa (VDSS): 700 V.
-
Dòng Drain cực đại: ~3,6 A (theo xung).
-
Công suất đầu ra:
-
20 – 40 W (không tản nhiệt).
-
50 – 70 W (có tản nhiệt).
-
-
Tần số hoạt động: 66 kHz hoặc 132 kHz.
-
Điện áp khởi động CONTROL: ~5,8 V.
-
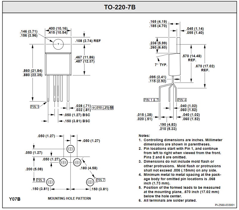
Đóng gói: TO-220 (Y Package).
4. Chức năng các chân của IC TOP233Y (TO-220 – Y Package)
-
SOURCE (S): Mass (GND), cực Source MOSFET, tham chiếu mạch điều khiển.
-
CONTROL (C): Nhận hồi tiếp (qua opto), nối tụ lọc, cấp bias cho IC.
-
FREQUENCY / MULTI-FUNCTION (X/F):
-
Chọn tần số (66 kHz hoặc 132 kHz).
-
Điều chỉnh giới hạn dòng.
-
Bật/tắt.
-
-
DRAIN (D):
-
Cực Drain MOSFET công suất.
-
Nối với bus DC cao áp.
-
Cấp dòng khởi động cho IC.
-
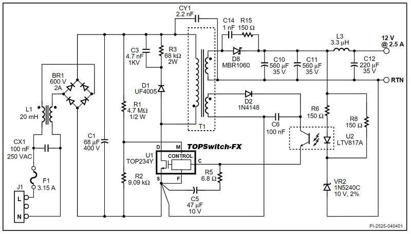
5. Ứng dụng
-
Adapter công suất trung bình (20 – 70 W).
-
Bộ nguồn standby trong TV, màn hình LCD/CRT.
-
Thiết bị viễn thông: modem, router, switch.
-
Thiết bị dân dụng: DVD, ampli, loa active.
-
Nguồn xung công nghiệp nhỏ gọn.
6. Cách kiểm tra IC TOP233Y
-
Đo MOSFET (D – S): Dẫn 1 chiều bằng thang diode. Nếu chập → IC hỏng.
-
Đo CONTROL (C – S): Có vài trăm kΩ. Nếu chập → IC lỗi.
-
Thử trên mạch:
-
Cấp AC qua bóng đèn hạn dòng.
-
Chân CONTROL ~5,8 V dao động.
-
Không có dao động → IC chết.
-
7. Kích thước của IC TOP233Y – TO-220 (Y Package)
-
Chiều cao tổng: ~15,7 mm.
-
Chiều rộng thân: 10,16 mm.
-
Độ dày: 4,7 mm.
-
Pitch chân: 2,54 mm.
-
Khoảng cách hai chân ngoài cùng: 5,08 mm.

















Đánh giá
Chưa có đánh giá nào.