1. Giới thiệu IC LNK354PN
LNK354PN là IC nguồn thuộc dòng LinkSwitch-TN do Power Integrations sản xuất. IC này cho phép thiết kế bộ nguồn chuyển mạch hiệu suất cao, công suất nhỏ (1–3 W), hoạt động trực tiếp từ điện áp AC mà không cần biến áp cách ly, rất thích hợp cho các mạch nguồn phụ và thiết bị dân dụng.

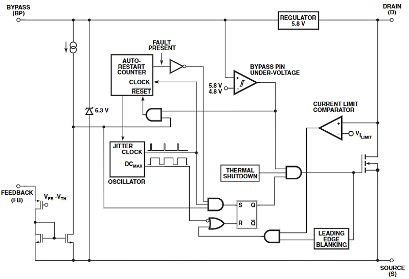
2. Cấu tạo của IC LNK354PN
-
Tích hợp MOSFET công suất điện áp cao (700 V).
-
Bộ tạo dao động nội cố định ~66 kHz.
-
Bộ điều khiển ON/OFF control.
-
Mạch bảo vệ quá dòng (OCP), quá nhiệt (OTP), và tự động khởi động lại.
-
Tích hợp bộ tạo nguồn bias nội.
-
Thiết kế dạng monolithic, gọn nhẹ và tin cậy.
3. Thông số kỹ thuật của IC LNK354PN
| Thông số | Giá trị |
|---|---|
| Điện áp đầu vào AC | 85 – 265 VAC |
| Điện áp MOSFET chịu đựng | 700 V |
| Công suất đầu ra (230 VAC, hở) | 3.1 W |
| Công suất đầu ra (85–265 VAC) | 1.9 W |
| Tần số chuyển mạch | ~66 kHz |
| Chu kỳ làm việc tối đa | ~60 % |
| Điện áp Bypass (VBP) | 5.85 – 6.15 V |
| Nhiệt độ làm việc mối nối | –40 °C → +150 °C |
4. Kiểu chân và chức năng chân của IC LNK354PN
Đóng gói: DIP-8 (PN package).
| Chân | Ký hiệu | Chức năng |
|---|---|---|
| 1, 2, 7, 8 | S (Source) | Nguồn mass sơ cấp (MOSFET Source), điểm tham chiếu chung cho mạch điều khiển |
| 3 | BP (Bypass) | Chân kết nối tụ bypass để cấp điện cho mạch điều khiển nội bộ và ổn định hoạt động |
| 4 | FB (Feedback) | Chân hồi tiếp, nhận tín hiệu từ mạch thứ cấp để điều chỉnh điện áp đầu ra |
| 5 | D (Drain) | Chân MOSFET Drain công suất, kết nối tới cuộn sơ cấp hoặc nguồn DC cao áp |
| Chân còn lại | NC hoặc không dùng trong thiết kế bên ngoài (no-connect) | Không có chức năng điện rõ ràng, chỉ hỗ trợ cơ khí hoặc để trống |

5. Chức năng linh kiện IC LNK354PN
-
Đảm bảo tạo nguồn AC-DC gọn nhẹ, không cần biến áp cách ly.
-
Tích hợp MOSFET + mạch điều khiển → giảm linh kiện ngoài.
-
Bảo vệ toàn diện: quá nhiệt, quá dòng, tự khởi động lại.
-
Hiệu suất cao hơn nguồn tuyến tính (linear power supply).
-
Tiêu thụ thấp ở chế độ chờ.
6. Ứng dụng của IC LNK354PN
-
Bộ nguồn phụ cho thiết bị điện tử dân dụng.
-
Nguồn adapter nhỏ gọn cho thiết bị IoT, cảm biến, smart home.
-
Nguồn cho bộ điều khiển LED, mạch điều khiển động cơ nhỏ.
-
Nguồn standby trong TV, DVD, máy in, router.

7. Kích thước của IC LNK354PN
-
Chiều dài tổng: ~9.8 mm
-
Chiều rộng tổng: ~6.35 mm
-
Chiều cao tổng: ~4.5 mm
-
Bước chân (pitch): 2.54 mm
-
Khoảng cách hàng chân: 7.62 mm









