🔷 ⚙️ L6565D IC NGUỒN SOP-8
🔷 1. GIỚI THIỆU L6565D
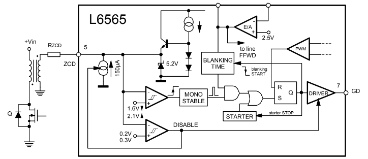
L6565D là IC điều khiển nguồn chế độ Quasi-Resonant (QR) với Zero Voltage Switching (ZVS), dùng cho các bộ chuyển đổi flyback ngoại tuyến hiệu suất cao. IC giúp giảm thiểu tổn thất chuyển mạch và nhiễu điện từ (EMI), đồng thời tích hợp nhiều chức năng bảo vệ như bảo vệ quá dòng (OCP), bảo vệ quá nhiệt, và chế độ tắt (disable). IC đóng gói SOP-8, nhỏ gọn, phù hợp cho các ứng dụng SMPS công nghiệp và dân dụng.

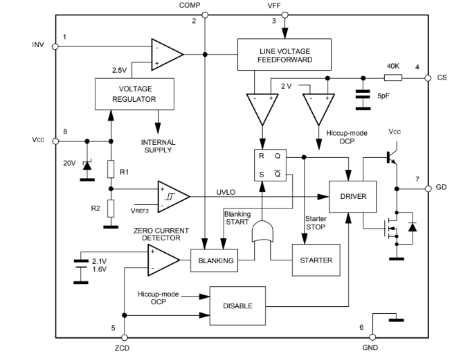
🔷 2. CẤU TẠO
IC L6565D tích hợp các khối chức năng chính:
-
Oscillator / PWM Controller: Tạo xung điều khiển MOSFET.
-
Current Sense: Cảm biến dòng và bảo vệ quá dòng.
-
Gate Driver: Điều khiển đầu ra cho transistor.
-
Protection Circuits: Bảo vệ quá dòng, quá nhiệt, và chế độ disable.
-
Timing Circuits: Điều chỉnh tần số hoạt động thông qua điện trở và tụ ngoài.
🔷 3. THÔNG SỐ KỸ THUẬT CHÍNH
-
Điện áp cấp VCC: 10.3 – 18V
-
Dòng tiêu thụ tĩnh: 2.3 mA
-
Dòng ra tối đa: 200 mA
-
Tần số hoạt động: ≤ 100 kHz
-
Nhiệt độ hoạt động: -40°C – +150°C
-
Gói IC: SOP-8

🔷 4. KIỂU CHÂN & CHỨC NĂNG CHÂN (SOP-8)

🔷 5. CHỨC NĂNG LINH KIỆN
-
Điều khiển MOSFET theo chế độ Quasi-Resonant với ZVS để giảm tổn thất và EMI.
-
Cảm biến dòng tích hợp với bảo vệ OCP.
-
Bảo vệ quá nhiệt và chế độ tắt đảm bảo an toàn vận hành.
-
Điều chỉnh tần số linh hoạt thông qua RT và TQ.
🔷 6. ỨNG DỤNG
-
Bộ nguồn SMPS có PFC tích hợp.
-
Bộ nguồn cho TV, màn hình máy tính, máy tính để bàn.
-
Bộ nguồn cho thiết bị điện tử dân dụng và công nghiệp.

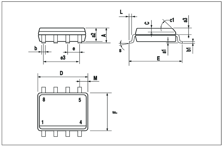
🔷 7. KÍCH THƯỚC
-
Gói IC: SOP-8
-
Chiều dài: ~5 mm
-
Chiều rộng: ~4 mm
-
Chiều cao: ~1.5 mm
-
Khoảng cách chân: tiêu chuẩn SOP

🔷 8. CÁCH ĐO ĐẠC KIỂM TRA
-
Kiểm tra VCC và GND: đảm bảo điện áp cấp đúng theo datasheet.
-
Kiểm tra tín hiệu Output (GD / OUT): đo tại chân điều khiển gate.
-
Kiểm tra dòng ra tối đa: ≤ 200 mA.
-
Kiểm tra bảo vệ quá dòng / quá nhiệt: xác nhận hoạt động đúng chế độ OCP và thermal shutdown.
-
Kiểm tra chức năng timing: đo RT và TQ để đảm bảo tần số PWM phù hợp.
Datasheet L6565















